集團網站首頁
數字報首頁
版面導航
第1版:要聞
第2版:企業要聞
第3版:視點觀察
第4版:經濟安全
第5版:政工之窗
第6版:人物
第7版:企事聚焦
第8版:大榕樹下
標題導航
非常時期習近平這些話傳遞戰“疫”必勝決心!
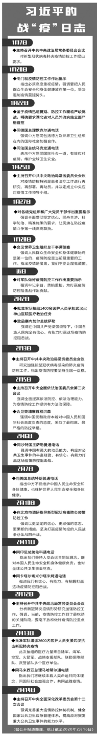
習近平的戰“疫”日志
版面概覽
通版閱讀請點擊:
展開通版
收縮通版
當前版:3版
首版
上一版
下一版
末版
發布日期:
文章標題
文章內容
文章作者
上一篇
下一篇
字體:
放大+
縮小-
默認
習近平的戰“疫”日志
文章字數:
0